Startrekzky opened a new pull request, #1993: URL: https://github.com/apache/incubator-devlake/pull/1993
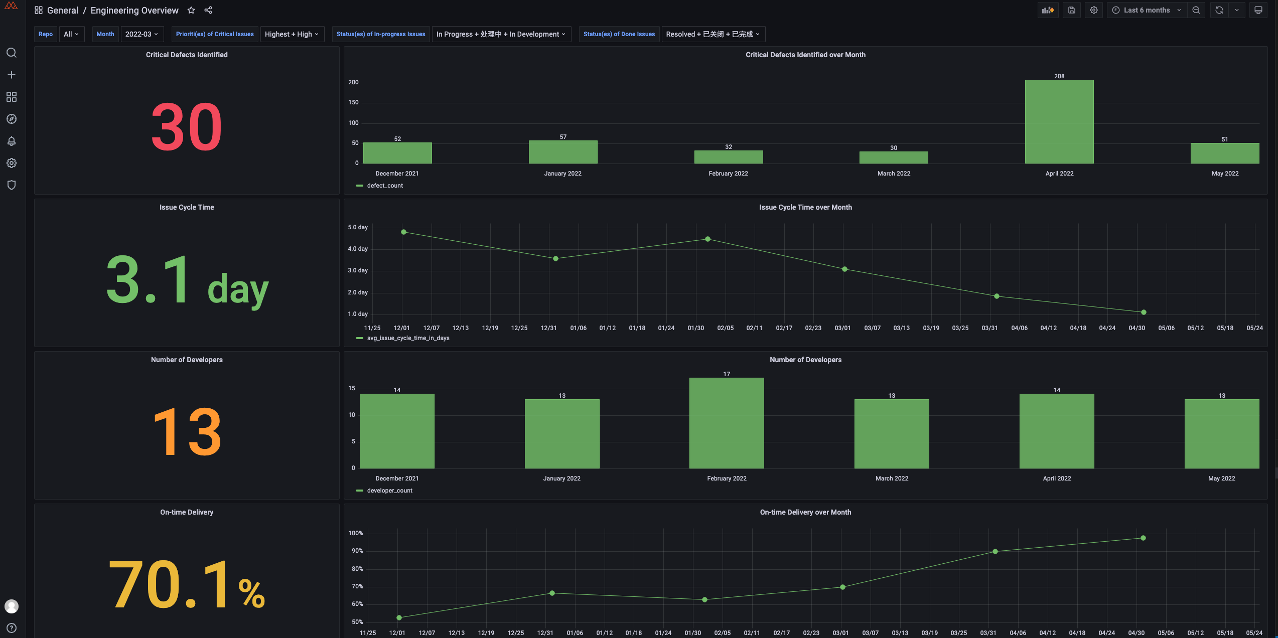
# Summary Add an "engineering overview" dashboard to show metrics from issue tracking and source code management/code review tools. ### Does this close any open issues? Closes #1791 ### Screenshots  -- This is an automated message from the Apache Git Service. To respond to the message, please log on to GitHub and use the URL above to go to the specific comment. To unsubscribe, e-mail: [email protected] For queries about this service, please contact Infrastructure at: [email protected]
