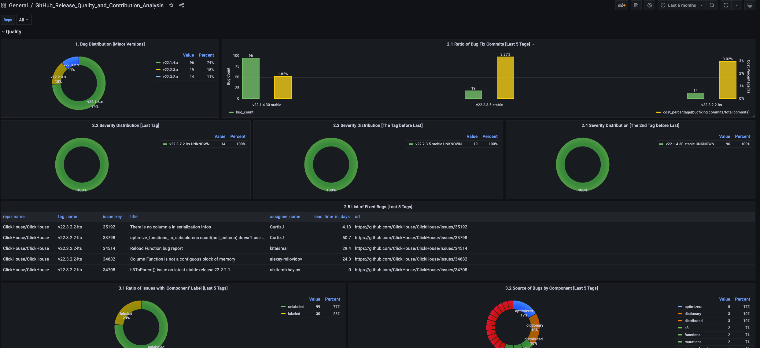
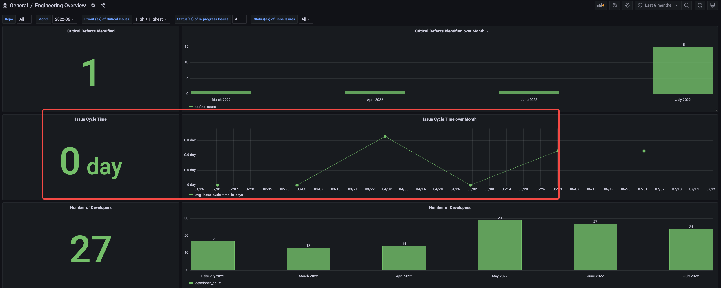
Startrekzky opened a new pull request, #2589: URL: https://github.com/apache/incubator-devlake/pull/2589
# Summary 1. update Weekly Bug Retro as `issues.number` -> `issues.issue_key` 2. update GitHub Release Quality and Contribution Dashboards as the composition of ref id changed. 3. update Engineering dashboard as `changelogs` -> `issue_changelogs`, `to` -> `original_to_value`, etc. ### Does this close any open issues? Closes #2588 ### Screenshots   -- This is an automated message from the Apache Git Service. To respond to the message, please log on to GitHub and use the URL above to go to the specific comment. To unsubscribe, e-mail: [email protected] For queries about this service, please contact Infrastructure at: [email protected]
