caishunfeng opened a new issue, #11223: URL: https://github.com/apache/dolphinscheduler/issues/11223
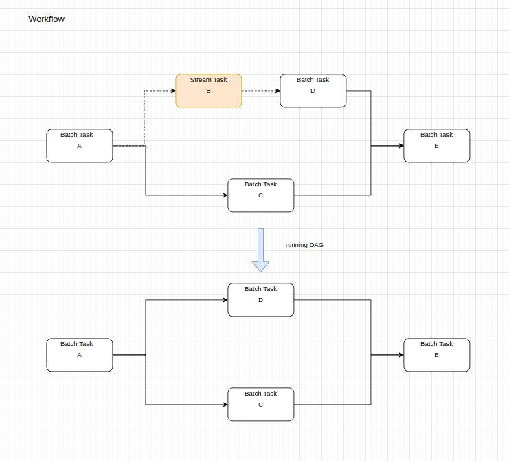
### Search before asking - [X] I had searched in the [issues](https://github.com/apache/dolphinscheduler/issues?q=is%3Aissue) and found no similar feature requirement. ### Description This feature issue is about supporting stream task: - stream task definition  - stream task instance  - stream task in DAG  Create real-time tasks (such as: flink-stream) through workflows. When real-time tasks appear in DAG, the connections before and after the tasks are displayed as dotted lines (this node will not actually run in the workflow, and the real-time tasks will run alone) ### Use case _No response_ ### Related issues _No response_ ### Are you willing to submit a PR? - [ ] Yes I am willing to submit a PR! ### Code of Conduct - [X] I agree to follow this project's [Code of Conduct](https://www.apache.org/foundation/policies/conduct) -- This is an automated message from the Apache Git Service. To respond to the message, please log on to GitHub and use the URL above to go to the specific comment. To unsubscribe, e-mail: [email protected] For queries about this service, please contact Infrastructure at: [email protected]
