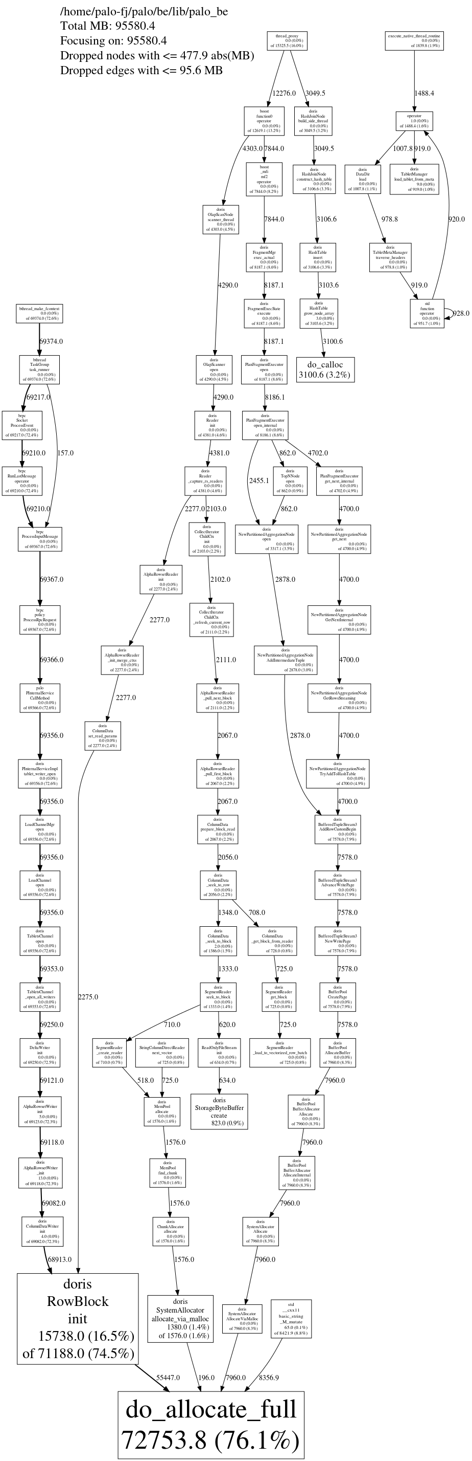
imay opened a new issue #2462: There may be memory leak when loading URL: https://github.com/apache/incubator-doris/issues/2462 **Describe the bug** There may be memory leak when loading. I see one of our cluster, the memory of backend reached 89GB. Below is profile/growth and metrics  <img width="650" alt="图片" src="https://user-images.githubusercontent.com/1249159/70879696-53ba5d00-2001-11ea-9b92-d030960ca9a3.png">
---------------------------------------------------------------- This is an automated message from the Apache Git Service. To respond to the message, please log on to GitHub and use the URL above to go to the specific comment. For queries about this service, please contact Infrastructure at: [email protected] With regards, Apache Git Services --------------------------------------------------------------------- To unsubscribe, e-mail: [email protected] For additional commands, e-mail: [email protected]
