vinishjail97 opened a new pull request #4760: URL: https://github.com/apache/hudi/pull/4760
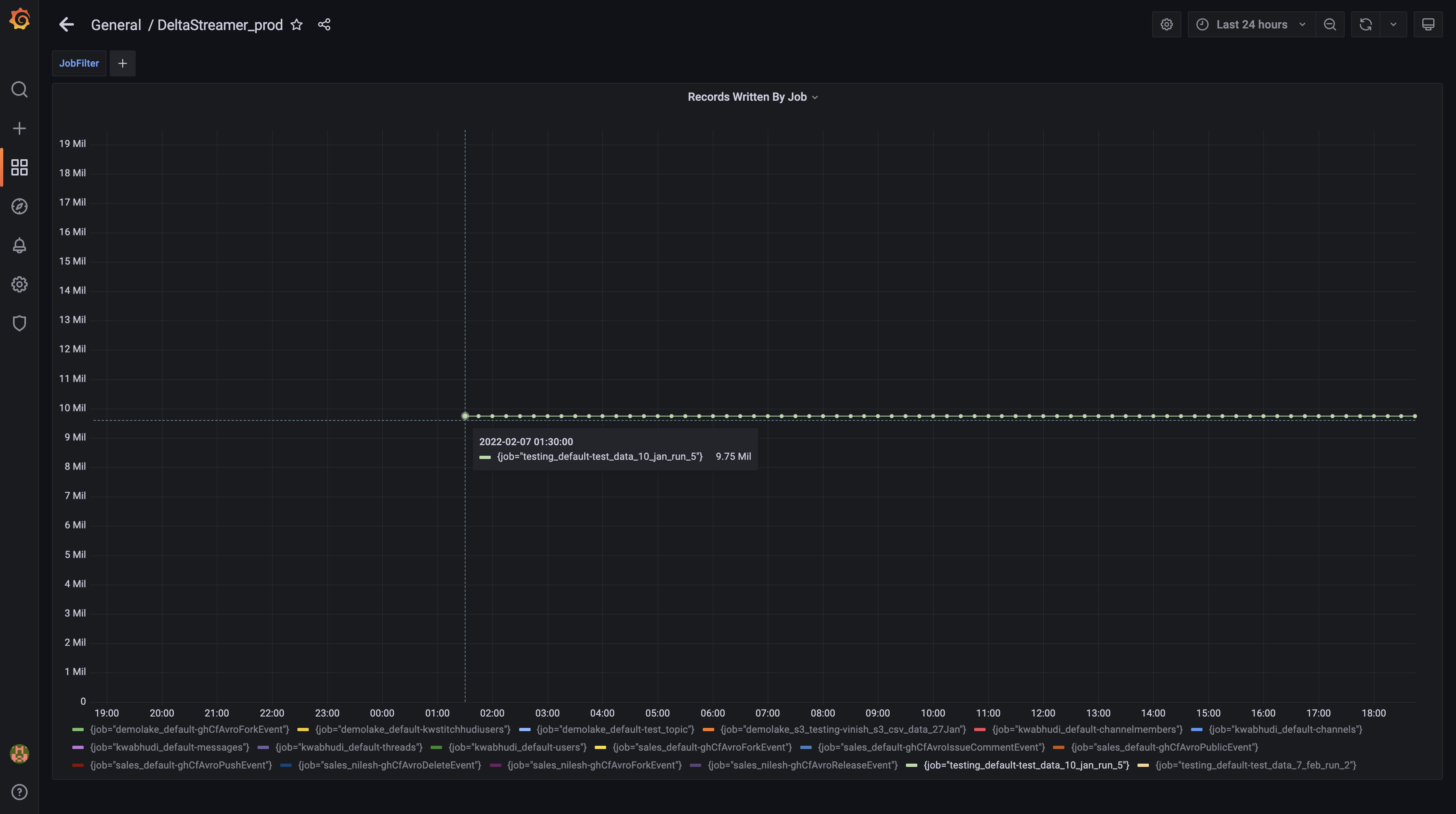
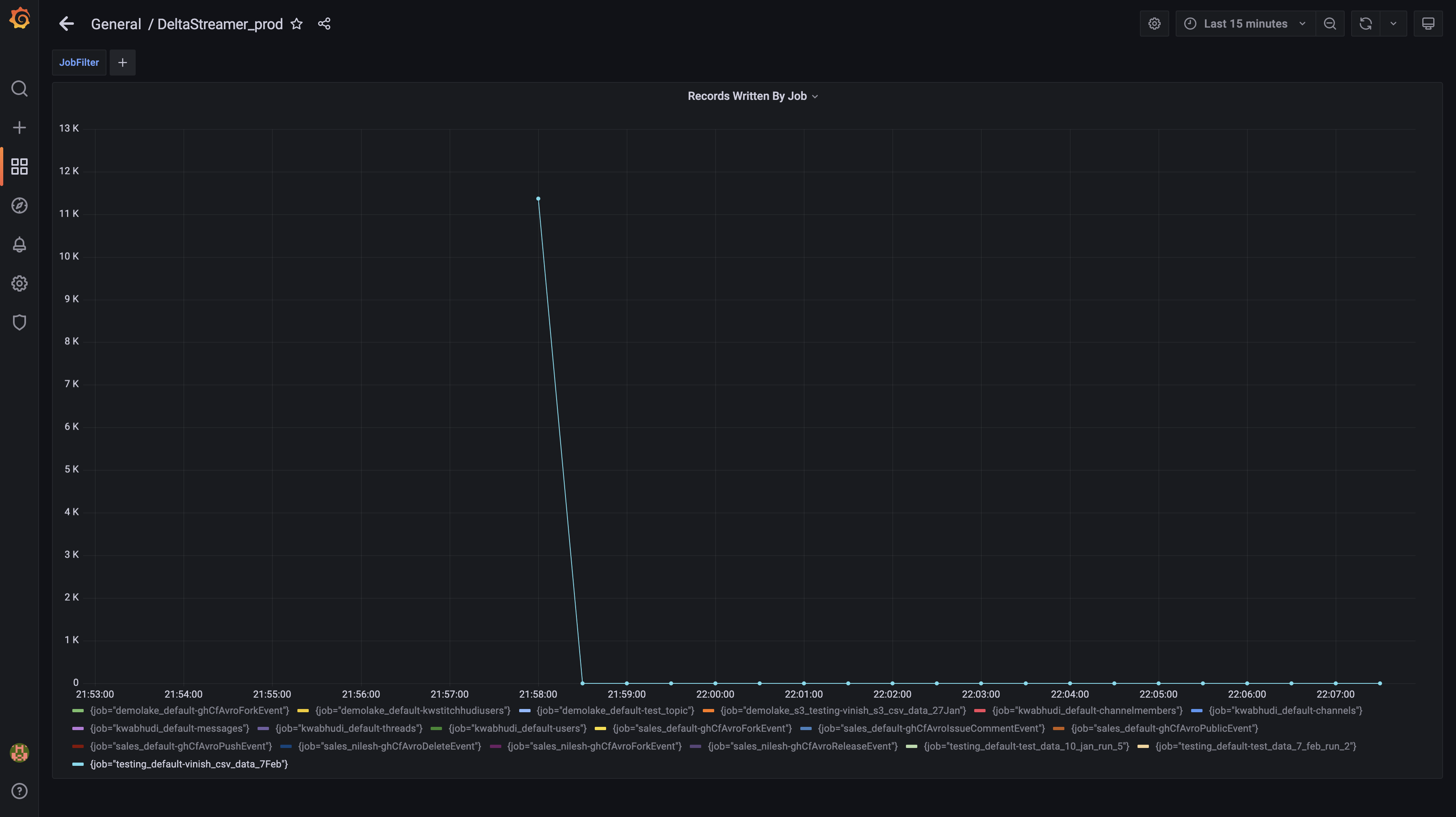
## *Tips* - *Thank you very much for contributing to Apache Hudi.* - *Please review https://hudi.apache.org/contribute/how-to-contribute before opening a pull request.* ## What is the purpose of the pull request Prometheus [Pushgateway](https://prometheus.io/docs/practices/pushing/) never forgets series pushed to it and will expose them to Prometheus forever unless those series are manually deleted via the Pushgateway's API. When deltastreamer finds that there are no new records to be read from the source since the last checkpoint it doesn't emit a metric because the write path is not triggered and leads to a graph like below in case of PushGateway metrics reporter. For other metrics reporter it would be a null value and no data will be shown in the graph. `22/02/07 11:23:10 INFO DeltaSync: No new data, source checkpoint has not changed. Nothing to commit. Old checkpoint=(Option{val=20220207062847034}). New Checkpoint=(20220207062847034)`  To give a better representation of the actual metrics for Prometheus PushGateway, the counter metrics have to be updated with zero value so that it's better than having stale data which was ingested as part of the last checkpoint.  ## Brief change log *(for example:)* - *Modify AnnotationLocation checkstyle rule in checkstyle.xml* ## Verify this pull request *(Please pick either of the following options)* This pull request is a trivial rework / code cleanup without any test coverage. *(or)* This pull request is already covered by existing tests, such as *(please describe tests)*. (or) This change added tests and can be verified as follows: *(example:)* - *Added integration tests for end-to-end.* - *Added HoodieClientWriteTest to verify the change.* - *Manually verified the change by running a job locally.* ## Committer checklist - [ ] Has a corresponding JIRA in PR title & commit - [ ] Commit message is descriptive of the change - [ ] CI is green - [ ] Necessary doc changes done or have another open PR - [ ] For large changes, please consider breaking it into sub-tasks under an umbrella JIRA. -- This is an automated message from the Apache Git Service. To respond to the message, please log on to GitHub and use the URL above to go to the specific comment. To unsubscribe, e-mail: [email protected] For queries about this service, please contact Infrastructure at: [email protected]
