DaveDuggins opened a new pull request, #18912: URL: https://github.com/apache/pulsar/pull/18912
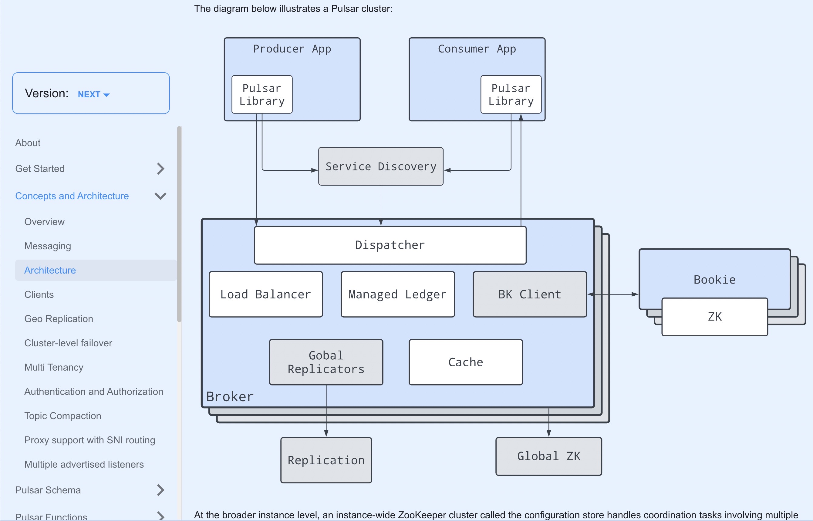
### Motivation Images on Concepts and Overview Messaging and Architecture pages are outdated and confusing. ### Modifications With this PR, images are updated with new ones. Local preview looks good.    ### Verifying this change - [ ] Make sure that the change passes the CI checks. ### Documentation <!-- DO NOT REMOVE THIS SECTION. CHECK THE PROPER BOX ONLY. --> - [x] `doc` <!-- Your PR contains doc changes. Please attach the local preview screenshots (run `sh start.sh` at `pulsar/site2/website`) to your PR description, or else your PR might not get merged. --> - [ ] `doc-required` <!-- Your PR changes impact docs and you will update later --> - [ ] `doc-not-needed` <!-- Your PR changes do not impact docs --> - [ ] `doc-complete` <!-- Docs have been already added --> -- This is an automated message from the Apache Git Service. To respond to the message, please log on to GitHub and use the URL above to go to the specific comment. To unsubscribe, e-mail: [email protected] For queries about this service, please contact Infrastructure at: [email protected]
