ruanwenjun commented on issue #488: URL: https://github.com/apache/incubator-eventmesh/issues/488#issuecomment-894919449
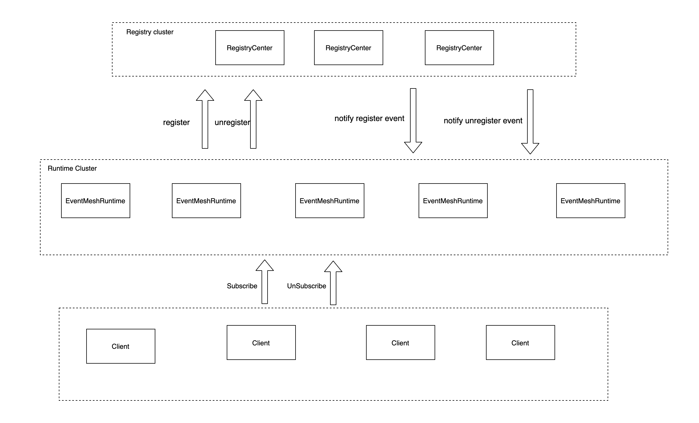
I think we may need to add a notify method in RegistryService interface.  Then we needn't query by time polling. -- This is an automated message from the Apache Git Service. To respond to the message, please log on to GitHub and use the URL above to go to the specific comment. To unsubscribe, e-mail: [email protected] For queries about this service, please contact Infrastructure at: [email protected] --------------------------------------------------------------------- To unsubscribe, e-mail: [email protected] For additional commands, e-mail: [email protected]
