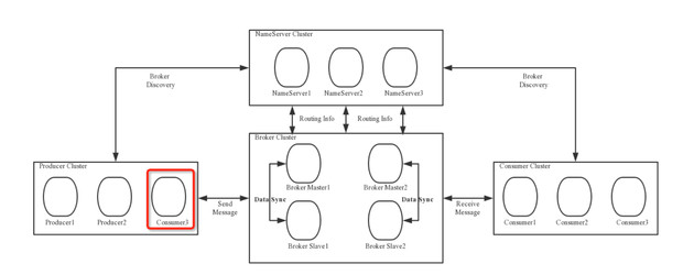
asxu opened a new pull request #861: [RIP-6] Modify the wrong architecture diagram URL: https://github.com/apache/rocketmq/pull/861 ## What is the purpose of the change Modify the wrong architecture diagram ## Brief changelog Updated the rocketmq_architecture_1.png file ## Verifying this change  -- Follow this checklist to help us incorp rate your contribution quickly and easily. Notice, `it would be helpful if you could finish the following 5 checklist(the last one is not necessary)before request the community to review your PR`. - [x] Make sure there is a [Github issue](https://github.com/apache/rocketmq/issues) filed for the change (usually before you start working on it). Trivial changes like typos do not require a Github issue. Your pull request should address just this issue, without pulling in other changes - one PR resolves one issue. - [x] Format the pull request title like `[ISSUE #123] Fix UnknownException when host config not exist`. Each commit in the pull request should have a meaningful subject line and body. - [x] Write a pull request description that is detailed enough to understand what the pull request does, how, and why. - [x] Write necessary unit-test(over 80% coverage) to verify your logic correction, more mock a little better when cross module dependency exist. If the new feature or significant change is committed, please remember to add integration-test in [test module](https://github.com/apache/rocketmq/tree/master/test). - [x] Run `mvn -B clean apache-rat:check findbugs:findbugs checkstyle:checkstyle` to make sure basic checks pass. Run `mvn clean install -DskipITs` to make sure unit-test pass. Run `mvn clean test-compile failsafe:integration-test` to make sure integration-test pass. - [ ] If this contribution is large, please file an [Apache Individual Contributor License Agreement](http://www.apache.org/licenses/#clas).
---------------------------------------------------------------- This is an automated message from the Apache Git Service. To respond to the message, please log on GitHub and use the URL above to go to the specific comment. For queries about this service, please contact Infrastructure at: [email protected] With regards, Apache Git Services
