xijiu opened a new issue #3870:
URL: https://github.com/apache/rocketmq/issues/3870
# 1.Background
Topic routing data is very important information in RocketMQ, which meta
data is stored on the NameServer. And the client (including producer and
consumer) obtains the routing info through the rotation training of the
NameServer every 30 seconds. Such design can ensure that the latest
configuration information is periodically obtained, but there are also some bad
cases:
1. If the client frequently requests a topic that does not exist, it will
cause each request to send a pull request to the nameServer, increasing the
network overhead
2. For some applications, the client may access many topics, and some topics
may no longer be accessed after one visit, or the access may be very
infrequent. But the client will still pull routing information from the
NameServer every time during round-robin training. While increasing network
overhead, zombie topics also occupy more memory
3. When the topic routing information changes, it takes up 30 seconds to get
the latest data
# 2.Transformation Ideas
Under the premise that the **30-second rotation is unchanged**, the
notification and storage of Topic routing data are optimized to a certain
extent, which are divided into the following three parts:
* a. **Active notification** NameServer actively pushes data to the
client; but also pay attention to 2 problems
* Hotspot data; For example, when the broker restarts, all related
topics send notifications and causing data hotspots. The solution is to not
trigger the active notification mechanism when the channel closed or created.
* When sending an active notification request, check the load and
memory of the machine. If the resource is found to be tight, the active
notification will be temporarily closed.
* b. **Topic expired** The client sets an expiration mechanism for the
topic. If a topic has not been accessed for a period of time, it will be
automatically removed from the client.
* c. **Topic not existed** Cache the "non-existent" status of a topic on the
Client to ensure that when the client frequently accesses a topic that does not
exist, it can hit the local cache and reduce network overhead.
# 3.Detailed Design
## 3.1 Active Notification
NameServer finds that topic routing has changed, and actively notifies
Client to pull the latest routing data
* NameServer send Topic name to Client
* After the client receives the message, it sends a request to the
NameServer to pull the latest route data of the topic

### 3.1.1 NameServer
All Topic routing data operations are in class
`org.apache.rocketmq.namesrv.routeinfo.RouteInfoManager`, The notification is
triggered **async**. All topics are rotated every 1 second. If a topic route is
found to change, it will actively notifies the client.
#### 3.1.1.1、Topic and Channel
There are many clients that subscribe Topic Routes from NameServer. When a
Topic Route changes, how does NameServer know which Clients to notify? To this
end, two new requests can be added:
* `subscribeTopicRouteInfoChanged()` Subscription routing information
changes
* `unsubscribeTopicRouteInfoChanged()` Unsubscribe from routing information
changes
Then create a Topic routing information listener service. When calling the
`subscribeTopicRouteInfoChanged()` method, the mapping relationship between
Topic and Channel is stored (<font color='grey'>key is Topic, val is Channel
collection </font>):
```
Map<String, Set<ChannelInfo>> topicChannelMap = new ConcurrentHashMap<>();
```
As for the Producer side, for data consistency, it is best to ensure that
"pulling topic routes" and "subscribing route changes" are the same NameServer;
and when there are multiple NameServers, the Producer's selection strategy for
NameServers is:
1. Randomly select a NameServer and cache it locally, and subsequent
requests will use this address
2. When the NameServer list changes (length or content), a new NameServer is
randomly selected and cached
Therefore, when selecting a new NameServer, you need to send an
`unsubscribe` request to the old NameServer and a `subscribe` request to the
new NameServer; otherwise, if you only send a `subscribe` request, after
running for a period of time, multiple NameServers may appear to the same
Producer sends Topic change messages
#### 3.1.1.2、Topic routing information change
In the current version, There are **6** methods that modify the routing data:
1. `deleteTopic()` delete topic route data
2. `registerBroker()` broker register
3. `unregisterBroker()` broker unregister
4. `wipeWritePermOfBrokerByLock()` modify perm attribute
5. `addWritePermOfBrokerByLock()` modify perm attribute
6. `onChannelDestroy()` broker channel closed
In the active notification, the typical hotspot is the startup and shutdown
of the broker, because a large number of topics may be registered on a broker,
once the startup and shutdown will trigger frequent IO
* **Broker startup** : `registerBroker()`,But this method is also called
when creating a topic for a broker, so it can be judged according to the number
of topics in `TopicConfigSerializeWrapper`, if the number > 1, it's the broker
started
* **Broker shutdown** :`unregisterBroker() / onChannelDestroy()`, when the
Broker is closed, the JVM HOOK call
| method | operation |
| ------------- |:-------------:|
| `deleteTopic()` | <font color='green'>notify clients</font> |
| `registerBroker()` | <font color='grey'>Depends on Topic
number</font> |
| `unregisterBroker()` | <font color='red'>Do not notify
clients</font> |
| `wipeWritePermOfBrokerByLock()` | <font color='green'> notify
clients </font> |
| `addWritePermOfBrokerByLock()` | <font color='green'> notify
clients </font> |
| `onChannelDestroy()` | <font color='red'>Do not notify
clients</font> |
#### 3.1.1.3、Network protocol
NameServer notify Client which topics have changed (only Topic names), the
type is set to Request mode, and a new request code is added
```
RequestCode.NOTIFY_CLIENT_TOPIC_ROUTE_CHANGED
```

This optimization is a supplement to the rotation training strategy. You
don't need to care about the results sent, so the sending type can be set to
**Oneway**
#### 3.1.1.4 Service degradation
When nameserver resources are tight, we hope the service can be degraded
automatically.
### 3.1.2、Client (consumer / producer)
the mode of request-response

When Client receives the message from Netty
* type of response,ResponseTable callback function to handle
* type of request,NameServer actively notify Clients, the class
`org.apache.rocketmq.client.impl.ClientRemotingProcessor` is responsible for
processing which did different business processing according to Request.code
A new Request.code needs to be added

## 3.2、Topic routing data expires automatically
### 3.2.1、Producer
The Producer will pull all Topic Names every 30 seconds through the
following methods
```
org.apache.rocketmq.client.impl.producer.MQProducerInner#getPublishTopicList()
```
The data structure stored on the Producer is
```
ConcurrentMap<String, TopicPublishInfo> topicPublishInfoTable;
```
key is Topic Name, and val is
```
public class TopicPublishInfo {
private boolean orderTopic = false;
private boolean haveTopicRouterInfo = false;
private List<MessageQueue> messageQueueList = new
ArrayList<MessageQueue>();
private volatile ThreadLocalIndex sendWhichQueue = new
ThreadLocalIndex();
private TopicRouteData topicRouteData;
......
}
```
So we can add a new field to the TopicPublishInfo class, such as
`lastUpdateTime`, to store the timestamp of the last access to the Topic
* **Add**: set `lastUpdateTime` to the current timestamp
* **Update**: Update `lastUpdateTime` to the current timestamp
* `DefaultMQProducerImpl#tryToFindTopicPublishInfo(topic)`
* **Delete**:The trigger timing is the client's 30-second rotation
* Add method `MQProducerInner#getTopicListAndRemoveExpired()` which
only returns Topic route that has not expired, and stores the Topic that has
expired (the condition for judging whether the Topic has expired is whether the
Topic has not been accessed for more than 5 minutes)
* After the topic's routing data is pulled from the NameServer, send
the expired Topic to the NameServer. When the NameServer receives the message,
unbind the Topic and Channel
### 3.2.2、Consumer
There are 3 types of Consumer:
* **Push**:Subscribe Topic before start, `pushConsumer.subscribe(topic, "*")`
* **LitePull**:Similar to Push, Subscribe Topic before start
* **Pull**:Although topics will be automatically registered in
`RebalanceImpl#subscriptionInner`, but only topics in
`defaultmqpullconsumer#registertopics` will be rotated during 30 second rotation
So, the consumer does not change
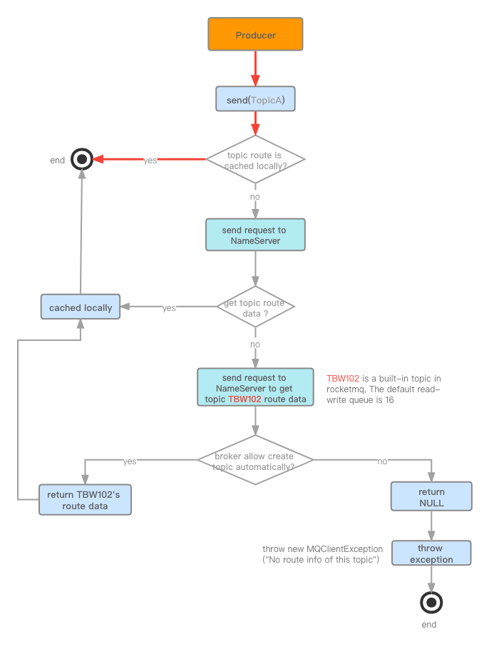
## 3.3、Mark topic doesn't exist
### 3.3.1、Producer
If **topic exist, or broker allow create topic automatically**, will hit
local cache

But if topic **NOT** exist, and broker **NOT** allow create topic
automatically

So we need to cache the information that Topic does not exist to the local.
Add new boolean attribute to
`org.apache.rocketmq.client.impl.producer.TopicPublishInfo`, mark the topic
exist or not
### 3.3.2、Consumer
no change
--
This is an automated message from the Apache Git Service.
To respond to the message, please log on to GitHub and use the
URL above to go to the specific comment.
To unsubscribe, e-mail: [email protected]
For queries about this service, please contact Infrastructure at:
[email protected]