Github user danny0405 commented on the issue:
https://github.com/apache/storm/pull/2723

@revans2
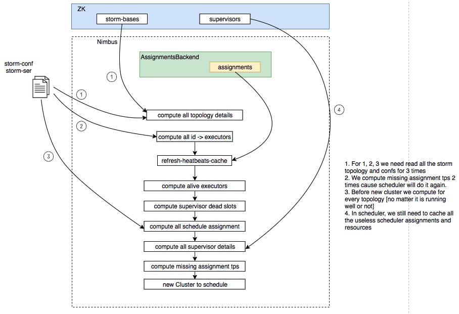
I draw a img to describe what the work flow was before this patch. I will
add in the new work flow with this patch soon.---
