wpc009 commented on pull request #18475: URL: https://github.com/apache/flink/pull/18475#issuecomment-1024191941
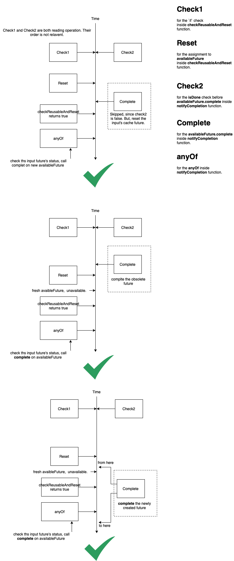
I made a graph to explain how this fix works. Even with the race condition between future's `notifyCompletion` and the `checkReusableAndReset`.  -- This is an automated message from the Apache Git Service. To respond to the message, please log on to GitHub and use the URL above to go to the specific comment. To unsubscribe, e-mail: [email protected] For queries about this service, please contact Infrastructure at: [email protected]
