nyingping opened a new pull request, #20337:
URL: https://github.com/apache/flink/pull/20337
<!--
*Thank you very much for contributing to Apache Flink - we are happy that
you want to help us improve Flink. To help the community review your
contribution in the best possible way, please go through the checklist below,
which will get the contribution into a shape in which it can be best reviewed.*
*Please understand that we do not do this to make contributions to Flink a
hassle. In order to uphold a high standard of quality for code contributions,
while at the same time managing a large number of contributions, we need
contributors to prepare the contributions well, and give reviewers enough
contextual information for the review. Please also understand that
contributions that do not follow this guide will take longer to review and thus
typically be picked up with lower priority by the community.*
## Contribution Checklist
- Make sure that the pull request corresponds to a [JIRA
issue](https://issues.apache.org/jira/projects/FLINK/issues). Exceptions are
made for typos in JavaDoc or documentation files, which need no JIRA issue.
- Name the pull request in the form "[FLINK-XXXX] [component] Title of the
pull request", where *FLINK-XXXX* should be replaced by the actual issue
number. Skip *component* if you are unsure about which is the best component.
Typo fixes that have no associated JIRA issue should be named following
this pattern: `[hotfix] [docs] Fix typo in event time introduction` or
`[hotfix] [javadocs] Expand JavaDoc for PuncuatedWatermarkGenerator`.
- Fill out the template below to describe the changes contributed by the
pull request. That will give reviewers the context they need to do the review.
- Make sure that the change passes the automated tests, i.e., `mvn clean
verify` passes. You can set up Azure Pipelines CI to do that following [this
guide](https://cwiki.apache.org/confluence/display/FLINK/Azure+Pipelines#AzurePipelines-Tutorial:SettingupAzurePipelinesforaforkoftheFlinkrepository).
- Each pull request should address only one issue, not mix up code from
multiple issues.
- Each commit in the pull request has a meaningful commit message
(including the JIRA id)
- Once all items of the checklist are addressed, remove the above text and
this checklist, leaving only the filled out template below.
**(The sections below can be removed for hotfixes of typos)**
-->
## What is the purpose of the change
In local-global streaming tasks, the` LOCAL` phase is classified as
`POINTWISE` by default in some versions. And in the case of data skew, the
following phenomena will occur.

When `table.exec.source-idle-timeout` is set, the watermark is not aligned
in the local phase and then pushes downstream.The UI is confusing,While the
`idleness` effect is achieved, But the underlying logic doesn't seem to make
sense.
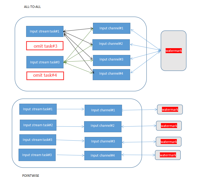
In the `ALL-TO-ALL` case, as shown in down picture, each Input stream task
contains all channels, and all Netty Input channels share a watermark value in
main memory.Watermark Value or Watermark Status is updated in different input
stream tasks. Other input stream tasks are clearly visible. (volatile)

In the case of `POINTWISE`, an input stream task contains only part of the
Netty input channels, and each of its channels has its own independent
watermark. So its watermark value, and the Posting and updating of the
watermark status are only in its own part. That's what caused this. One or a
portion of independent channels will advance the watermark to downstream
without updating other channels.
In order to avoid this situation, I made the following changes.
However, because the streams task&channels are independent from each other,
if the watermark in a certain channel is not aligned, it will not affect the
watermark to advance the down stream.
It doesn't matter how many input streams and channels there are, or how they
are connected, as long as update the watermark value across the input stream
with in the same Vertex.
updated effect

## Brief change log
- *When creating a stream input task, collect all dataoutputs of the same
vertex. When it is necessary to update the watermark, update all outputs
together.*
## Verifying this change
This change added tests and can be verified as follows:
- *Added test case verifies that across multiple OneInputStreams update
watermark.*
## Does this pull request potentially affect one of the following parts:
- Dependencies (does it add or upgrade a dependency): (no)
- The public API, i.e., is any changed class annotated with
`@Public(Evolving)`: (no)
- The serializers: (no)
- The runtime per-record code paths (performance sensitive): (no)
- Anything that affects deployment or recovery: JobManager (and its
components), Checkpointing, Kubernetes/Yarn, ZooKeeper: (no)
- The S3 file system connector: (no)
## Documentation
- Does this pull request introduce a new feature? (no)
- If yes, how is the feature documented? (not applicable)
--
This is an automated message from the Apache Git Service.
To respond to the message, please log on to GitHub and use the
URL above to go to the specific comment.
To unsubscribe, e-mail: [email protected]
For queries about this service, please contact Infrastructure at:
[email protected]