calvin-pietersen commented on issue #5871: URL: https://github.com/apache/iceberg/issues/5871#issuecomment-1262718690
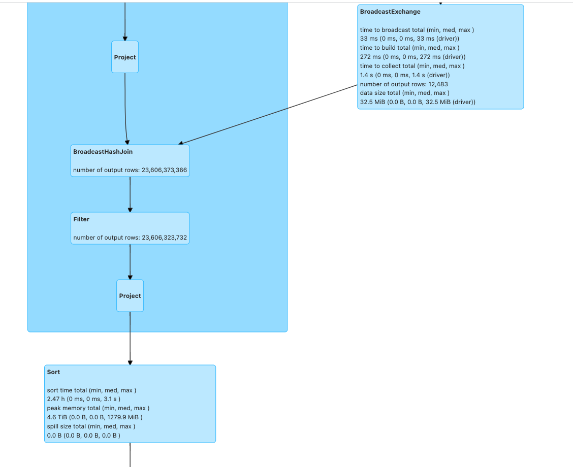
Can confirm this has resolved the issue. Thank you @singhpk234! - sorry will share plans next time.  Two more questions - Why is `write.delete.distribution-mode=hash` by default? Seems like `write.delete.distribution-mode=none` is safer? - Is the sort unnecessary considering the files should already be sorted? -- This is an automated message from the Apache Git Service. To respond to the message, please log on to GitHub and use the URL above to go to the specific comment. To unsubscribe, e-mail: [email protected] For queries about this service, please contact Infrastructure at: [email protected] --------------------------------------------------------------------- To unsubscribe, e-mail: [email protected] For additional commands, e-mail: [email protected]
