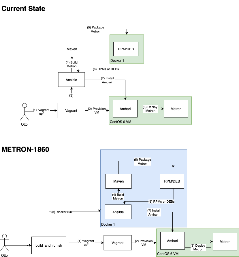
ottobackwards commented on issue #1261: METRON-1860 new developer option for ansible in docker to deploy to vagrant URL: https://github.com/apache/metron/pull/1261#issuecomment-486301641  > NOTE: I added 'awareness' to not run the rpm docker if we where in the ansible docker a while ago
---------------------------------------------------------------- This is an automated message from the Apache Git Service. To respond to the message, please log on to GitHub and use the URL above to go to the specific comment. For queries about this service, please contact Infrastructure at: [email protected] With regards, Apache Git Services
