strongduanmu opened a new issue #13091: URL: https://github.com/apache/shardingsphere/issues/13091
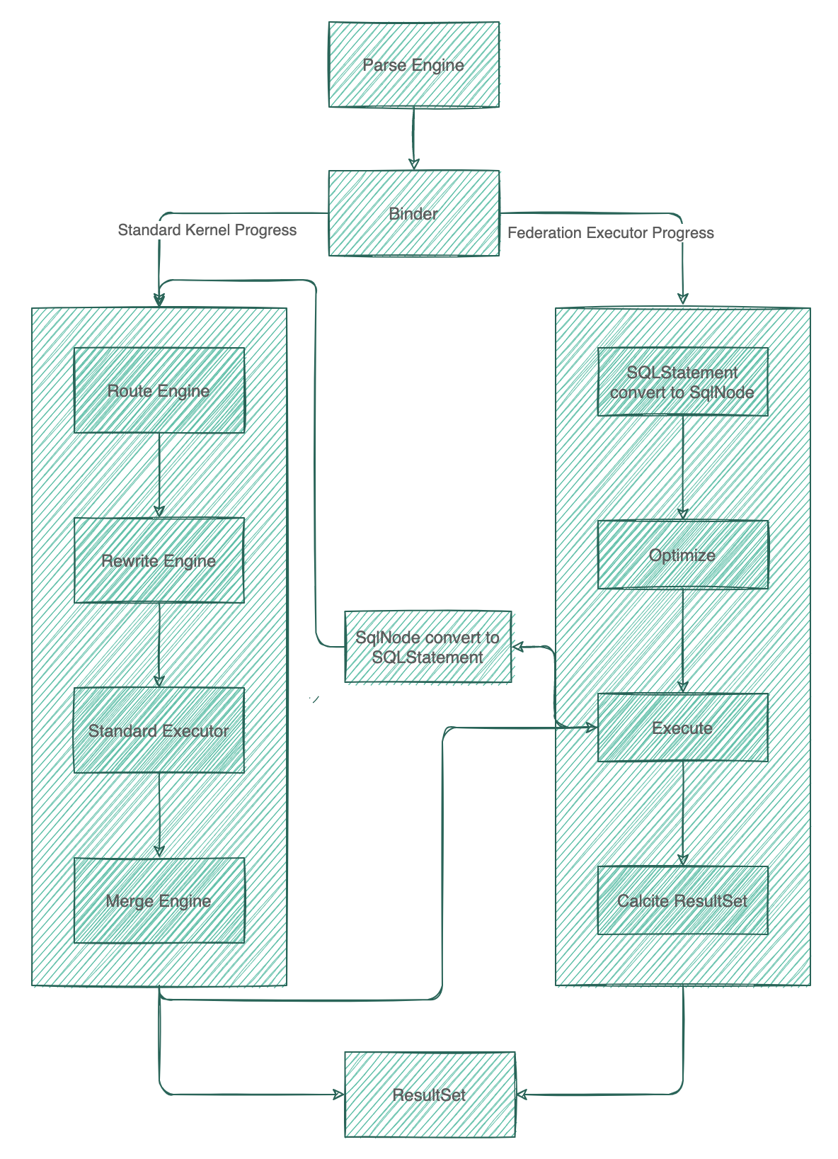
## Background Hi community, Currently, `ShardingSphere` uses `Calcite` to implement cross database JOIN query, subquery and some complex aggregate query. But there are still some problems, such as: - `ShardingSphereOptimizer` module is not used - SQL parsing twice, including shardingsphere sql parsing and callite sql parsing - Two sets of metadata that make it difficult to maintain - Optimized logical SQL is difficult to route accurately Therefore, we need to refactor the process of the `FilterableExecutor` implementation to solve these problems. The overall process after optimization is as follows:  In order to accomplish this goal, we also need to complete the following tasks: - [ ] support sql node convert to ShardingSphere sql statement - [ ] move the logic of federation routing to the Binder module - [ ] refactor federation metadata and unified it into logical metadata - [ ] adjust the federation execution engine table scan implementation logic and integrate the standard kernel process - [ ] convert Calcite ResultSet to ShardingSphere ResultSet - [ ] add unit tests and integration test cases -- This is an automated message from the Apache Git Service. To respond to the message, please log on to GitHub and use the URL above to go to the specific comment. To unsubscribe, e-mail: [email protected] For queries about this service, please contact Infrastructure at: [email protected]
