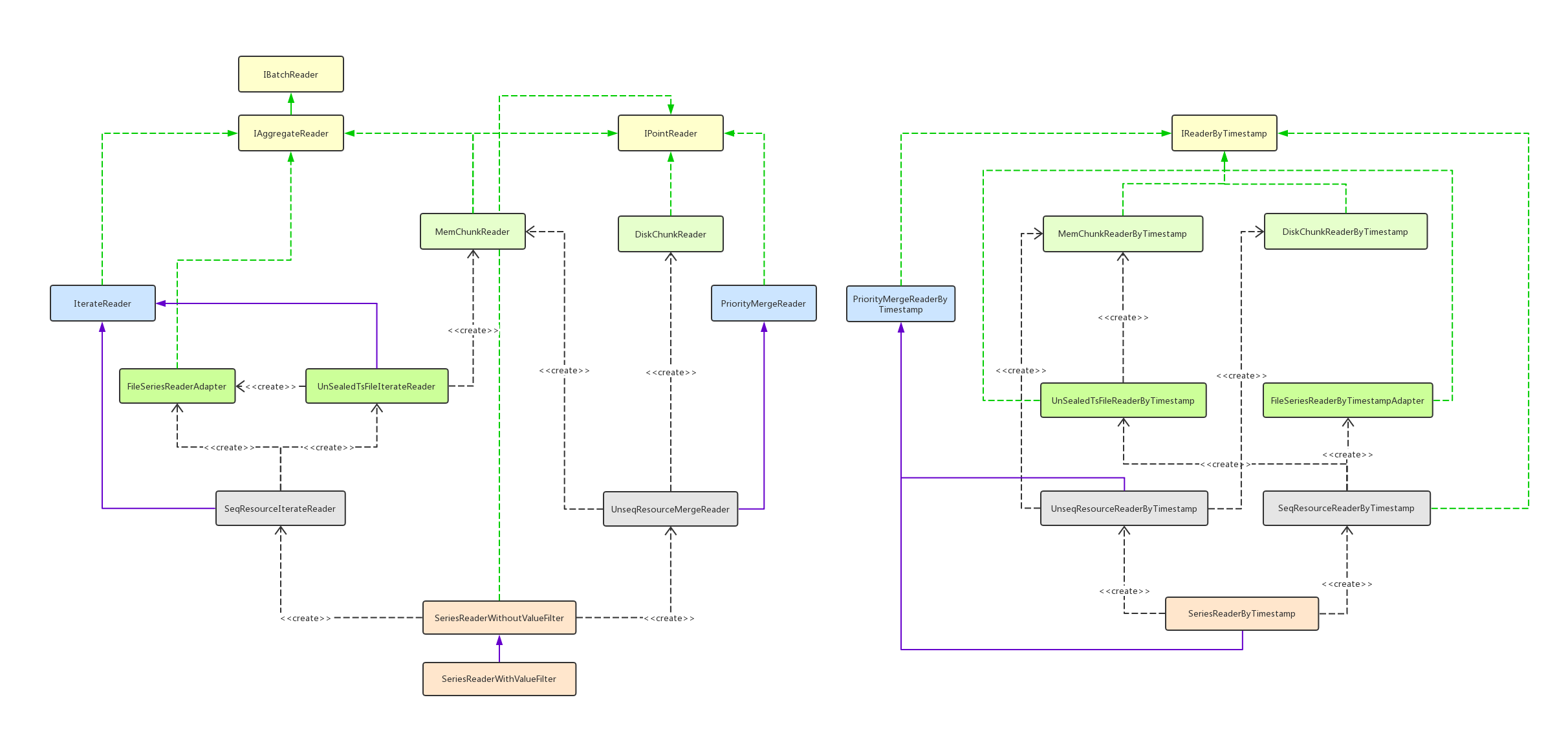
LeiRui commented on issue #241: Refactor the reader package for readability URL: https://github.com/apache/incubator-iotdb/pull/241#issuecomment-511379004 Rearrange some lines and upload this JPG version. 
---------------------------------------------------------------- This is an automated message from the Apache Git Service. To respond to the message, please log on to GitHub and use the URL above to go to the specific comment. For queries about this service, please contact Infrastructure at: [email protected] With regards, Apache Git Services
