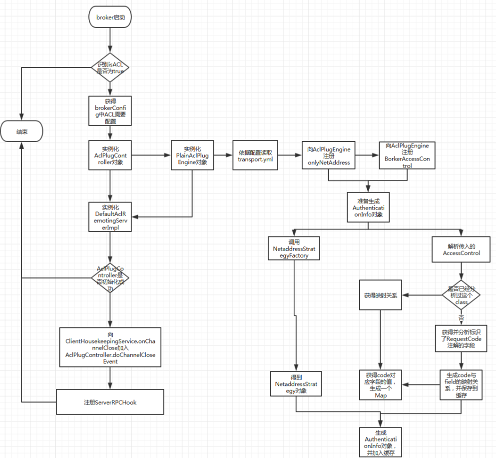
githublaohu edited a comment on issue #485: Develop acl URL: https://github.com/apache/rocketmq/pull/485#issuecomment-429607633 ### 初始化流程  ### 登陆与鉴权流程 
---------------------------------------------------------------- This is an automated message from the Apache Git Service. To respond to the message, please log on GitHub and use the URL above to go to the specific comment. For queries about this service, please contact Infrastructure at: [email protected] With regards, Apache Git Services
