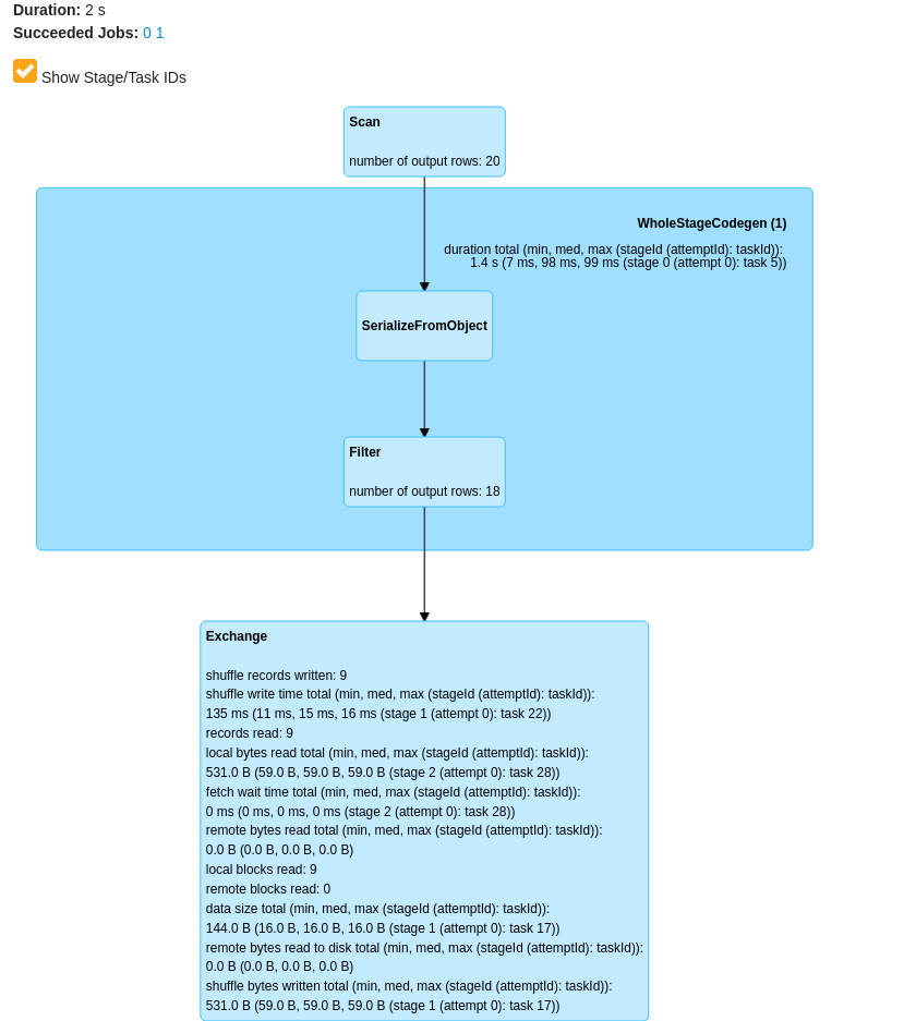
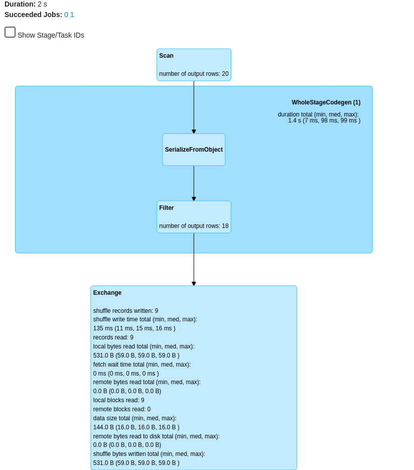
sarutak opened a new pull request #27927: [SPARK-31081][UI][SQL] Make display of stageId/stageAttemptId/taskId of sql metrics toggleable URL: https://github.com/apache/spark/pull/27927 <!-- Thanks for sending a pull request! Here are some tips for you: 1. If this is your first time, please read our contributor guidelines: https://spark.apache.org/contributing.html 2. Ensure you have added or run the appropriate tests for your PR: https://spark.apache.org/developer-tools.html 3. If the PR is unfinished, add '[WIP]' in your PR title, e.g., '[WIP][SPARK-XXXX] Your PR title ...'. 4. Be sure to keep the PR description updated to reflect all changes. 5. Please write your PR title to summarize what this PR proposes. 6. If possible, provide a concise example to reproduce the issue for a faster review. 7. If you want to add a new configuration, please read the guideline first for naming configurations in 'core/src/main/scala/org/apache/spark/internal/config/ConfigEntry.scala'. --> ### What changes were proposed in this pull request? <!-- Please clarify what changes you are proposing. The purpose of this section is to outline the changes and how this PR fixes the issue. If possible, please consider writing useful notes for better and faster reviews in your PR. See the examples below. 1. If you refactor some codes with changing classes, showing the class hierarchy will help reviewers. 2. If you fix some SQL features, you can provide some references of other DBMSes. 3. If there is design documentation, please add the link. 4. If there is a discussion in the mailing list, please add the link. --> This is another solution for `SPARK-31081` and #27849 . I added a checkbox which can toggle display of stageId/taskid in the SQL's DAG page. Mainly, I implemented the toggleable texts in boxes with HTML label feature provided by `dagre-d3`. The additional metrics are enclosed by `<span>` and control the appearance of the text. But the exception is additional metrics in clusters. We can use HTML label for cluster but layout will be broken so I choosed normal text label for clusters. Due to that, this solution contains a little bit tricky code in`spark-sql-viz.js` to manipulate the metric texts and generate DOMs. ### Why are the changes needed? <!-- Please clarify why the changes are needed. For instance, 1. If you propose a new API, clarify the use case for a new API. 2. If you fix a bug, you can clarify why it is a bug. --> It makes metrics harder to read after #26843 and user may not interest in extra info(stageId/StageAttemptId/taskId ) when they do not need debug. #27849 control the appearance by a new configuration property but providing a checkbox is more flexible. ### Does this PR introduce any user-facing change? <!-- If yes, please clarify the previous behavior and the change this PR proposes - provide the console output, description and/or an example to show the behavior difference if possible. If no, write 'No'. --> Yes. [Additional metrics shown]  [Additional metrics hidden]  ### How was this patch tested? <!-- If tests were added, say they were added here. Please make sure to add some test cases that check the changes thoroughly including negative and positive cases if possible. If it was tested in a way different from regular unit tests, please clarify how you tested step by step, ideally copy and paste-able, so that other reviewers can test and check, and descendants can verify in the future. If tests were not added, please describe why they were not added and/or why it was difficult to add. --> Tested manually with a simple DataFrame operation. * The appearance of additional metrics in the boxes are controlled by the newly added checkbox. * No error found with JS-debugger. * Checked/not-checked state is preserved after reloading.
---------------------------------------------------------------- This is an automated message from the Apache Git Service. To respond to the message, please log on to GitHub and use the URL above to go to the specific comment. For queries about this service, please contact Infrastructure at: [email protected] With regards, Apache Git Services --------------------------------------------------------------------- To unsubscribe, e-mail: [email protected] For additional commands, e-mail: [email protected]
