wangyum opened a new pull request #33397: URL: https://github.com/apache/spark/pull/33397
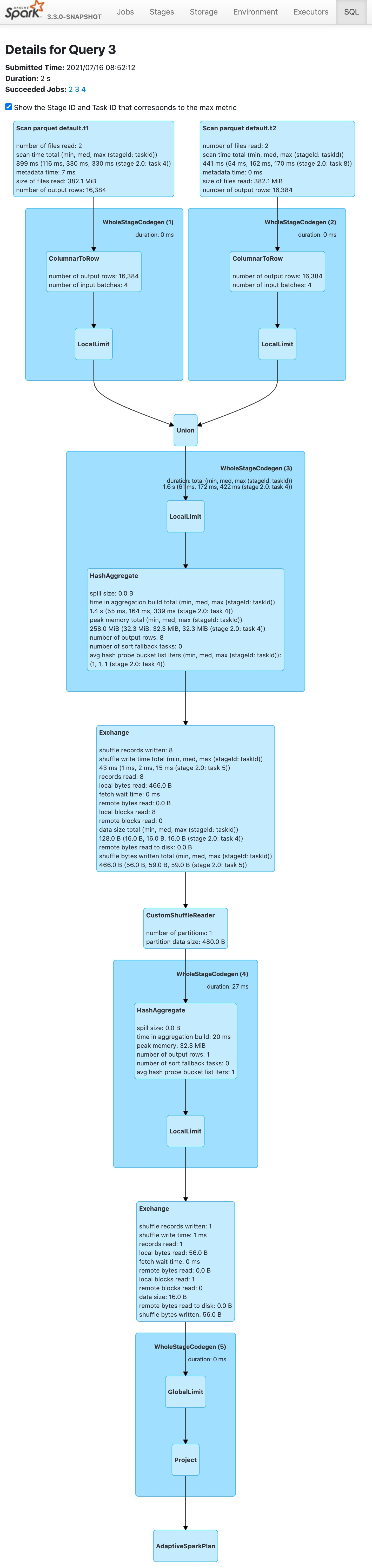
### What changes were proposed in this pull request? Push down limit 1 through `Aggregate` if it is group only. For example: ```sql create table t1 using parquet as select id from range(100000000L); create table t2 using parquet as select id from range(100000000L); create view v1 as select * from t1 union select * from t2; select * from v1 limit 1; ``` Before this PR | After this PR -- | --  |  ### Why are the changes needed? Improve query performance. ### Does this PR introduce _any_ user-facing change? No. ### How was this patch tested? Unit test. -- This is an automated message from the Apache Git Service. To respond to the message, please log on to GitHub and use the URL above to go to the specific comment. To unsubscribe, e-mail: [email protected] For queries about this service, please contact Infrastructure at: [email protected] --------------------------------------------------------------------- To unsubscribe, e-mail: [email protected] For additional commands, e-mail: [email protected]
