wangyum commented on pull request #33702:
URL: https://github.com/apache/spark/pull/33702#issuecomment-899929979
> can we create a list of duplicate safe aggregations, and only allow it for
them? e.g.) min max
+1. This is a real case of our cluster. The view1 is a left outer join:
```sql
SELECT COALESCE((SELECT MAX(CK_DATE) FROM view1 WHERE 1=1),
CAST('2018-01-01' AS DATE));
```
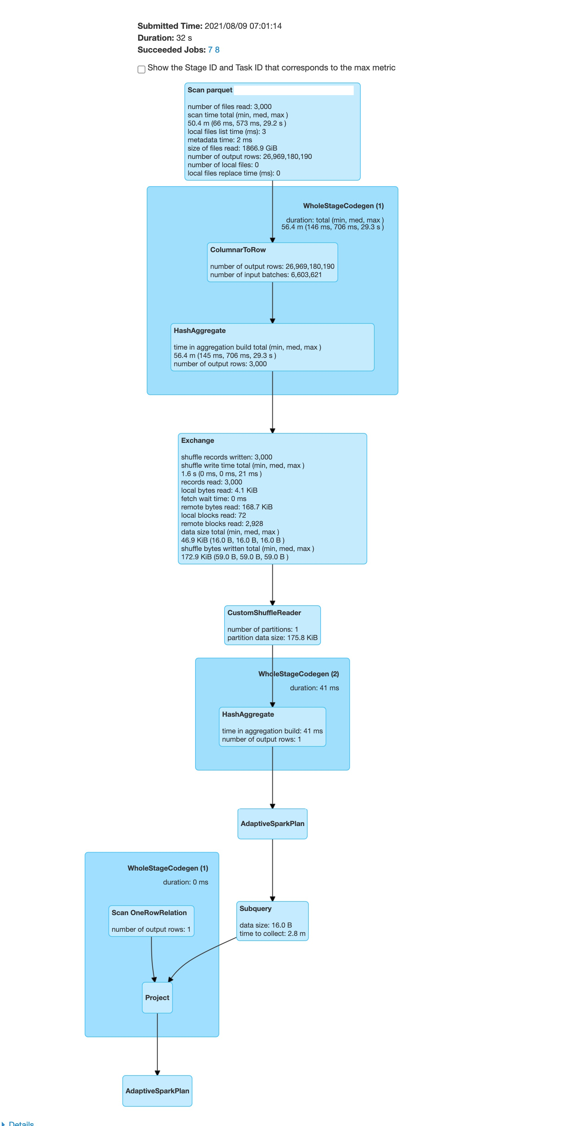
Without this optimization | With this optimization
-- | --

|

--
This is an automated message from the Apache Git Service.
To respond to the message, please log on to GitHub and use the
URL above to go to the specific comment.
To unsubscribe, e-mail: [email protected]
For queries about this service, please contact Infrastructure at:
[email protected]
---------------------------------------------------------------------
To unsubscribe, e-mail: [email protected]
For additional commands, e-mail: [email protected]