zhengruifeng commented on pull request #33893:
URL: https://github.com/apache/spark/pull/33893#issuecomment-910232141
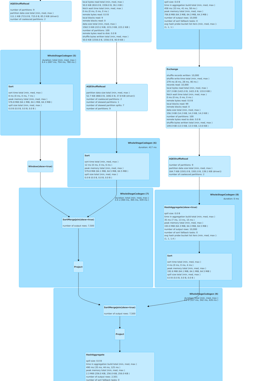
added test("General Skew Join: 3-table join")
```
== Physical Plan ==
AdaptiveSparkPlan (52)
+- == Final Plan ==
CollectLimit (33)
+- * HashAggregate (32)
+- AQEShuffleRead (31)
+- ShuffleQueryStage (30)
+- Exchange (29)
+- * HashAggregate (28)
+- * Project (27)
+- * SortMergeJoin(skew=true) LeftOuter (26)
:- * Project (15)
: +- * SortMergeJoin(skew=true) Inner (14)
: :- Window(skew=true) (7)
: : +- * Sort (6)
: : +- AQEShuffleRead (5)
: : +- ShuffleQueryStage (4)
: : +- Exchange (3)
: : +- * Project (2)
: : +- * Range (1)
: +- * Sort (13)
: +- AQEShuffleRead (12)
: +- ShuffleQueryStage (11)
: +- Exchange (10)
: +- * Project (9)
: +- * Range (8)
+- * Sort (25)
+- * HashAggregate(skew=true) (24)
+- AQEShuffleRead (23)
+- ShuffleQueryStage (22)
+- Exchange (21)
+- * HashAggregate (20)
+- ShuffleQueryStage (19)
+- Exchange (18)
+- * Project (17)
+- * Range (16)
```

--
This is an automated message from the Apache Git Service.
To respond to the message, please log on to GitHub and use the
URL above to go to the specific comment.
To unsubscribe, e-mail: [email protected]
For queries about this service, please contact Infrastructure at:
[email protected]
---------------------------------------------------------------------
To unsubscribe, e-mail: [email protected]
For additional commands, e-mail: [email protected]