wangyum opened a new pull request #36046:
URL: https://github.com/apache/spark/pull/36046
### What changes were proposed in this pull request?
This PR introduces an adaptive Bloom filter Join rule for `AQEOptimizer`.
It has two benefit:
1. It reduces spilling data when sorting.
2. It improves join performance, especially join keys may be skewed.
It only works:
1. AQE enabled and can't convert to BroadcastHashJoin.
2. The filtering side rows should less than 100,000,000 rows.
3. The pruning side should be large and must spill data to disk when sorting.
### Why are the changes needed?
Improve query performance.
### Does this PR introduce _any_ user-facing change?
No.
### How was this patch tested?
Unit test and benchmark test.
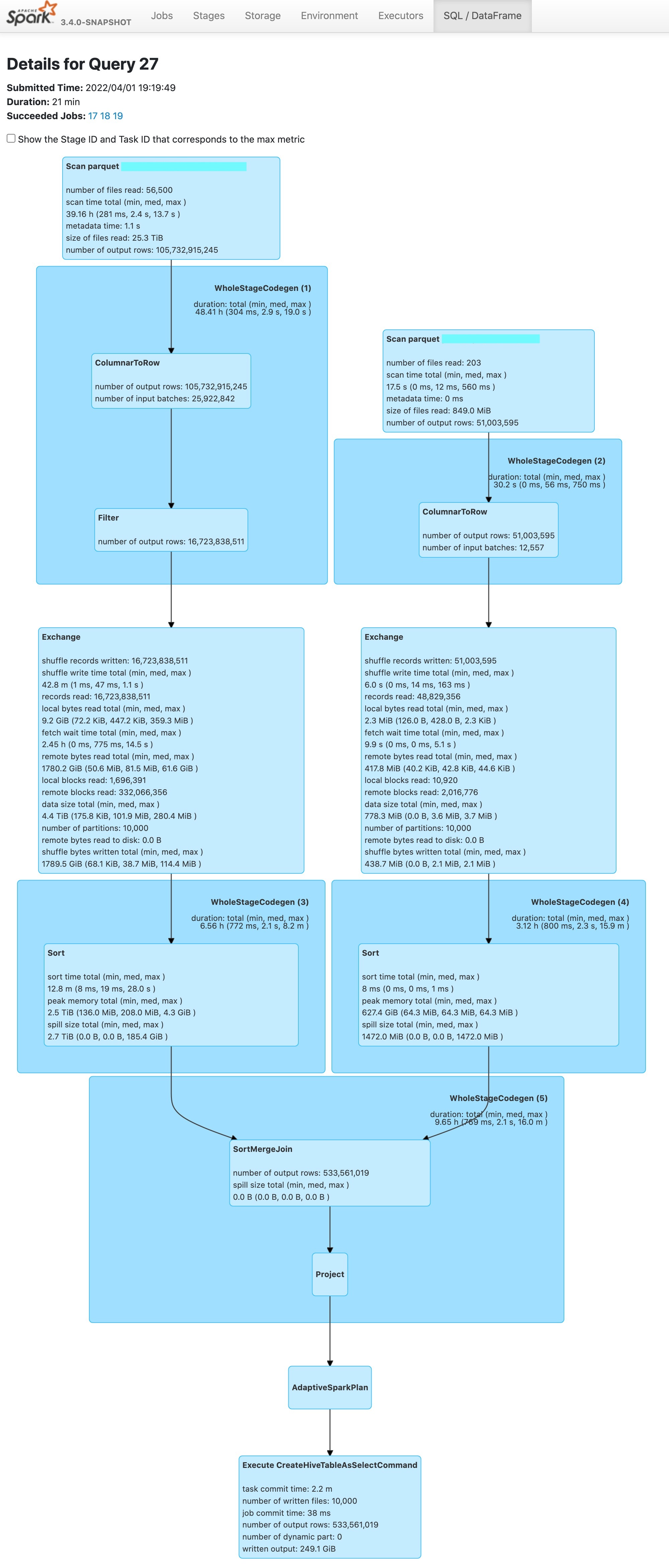
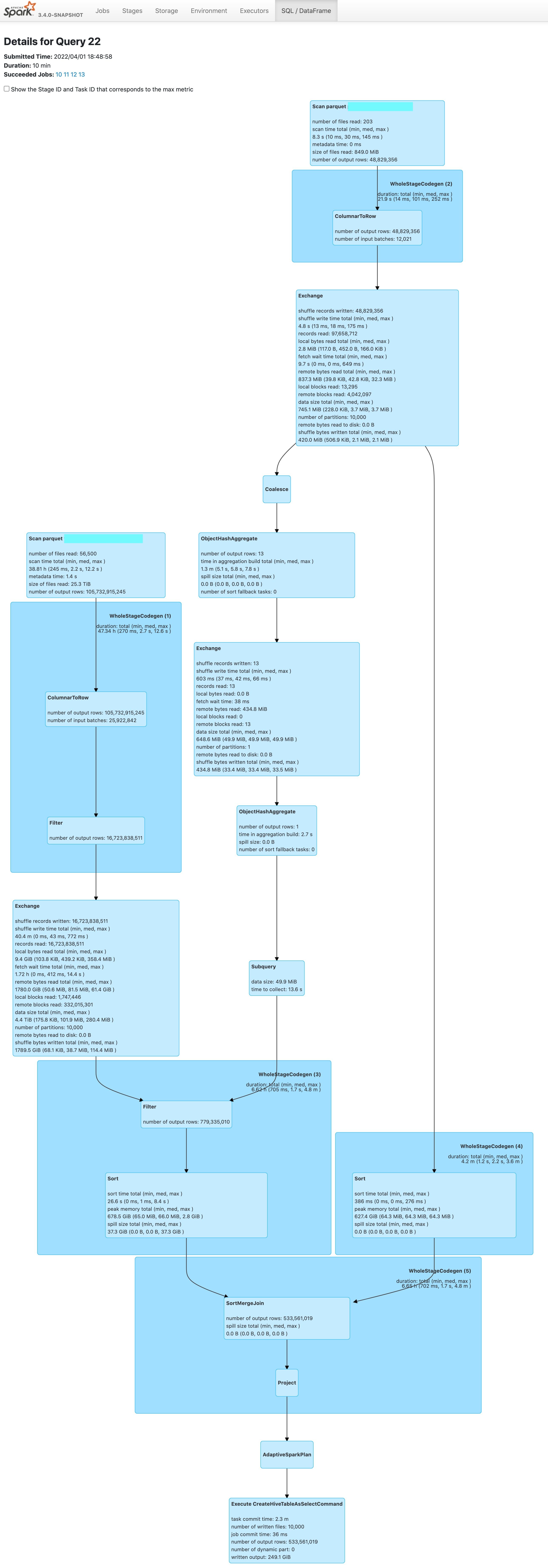
Before | After
-- | --

|

--
This is an automated message from the Apache Git Service.
To respond to the message, please log on to GitHub and use the
URL above to go to the specific comment.
To unsubscribe, e-mail: [email protected]
For queries about this service, please contact Infrastructure at:
[email protected]
---------------------------------------------------------------------
To unsubscribe, e-mail: [email protected]
For additional commands, e-mail: [email protected]