wangyum commented on PR #36005: URL: https://github.com/apache/spark/pull/36005#issuecomment-1098765343
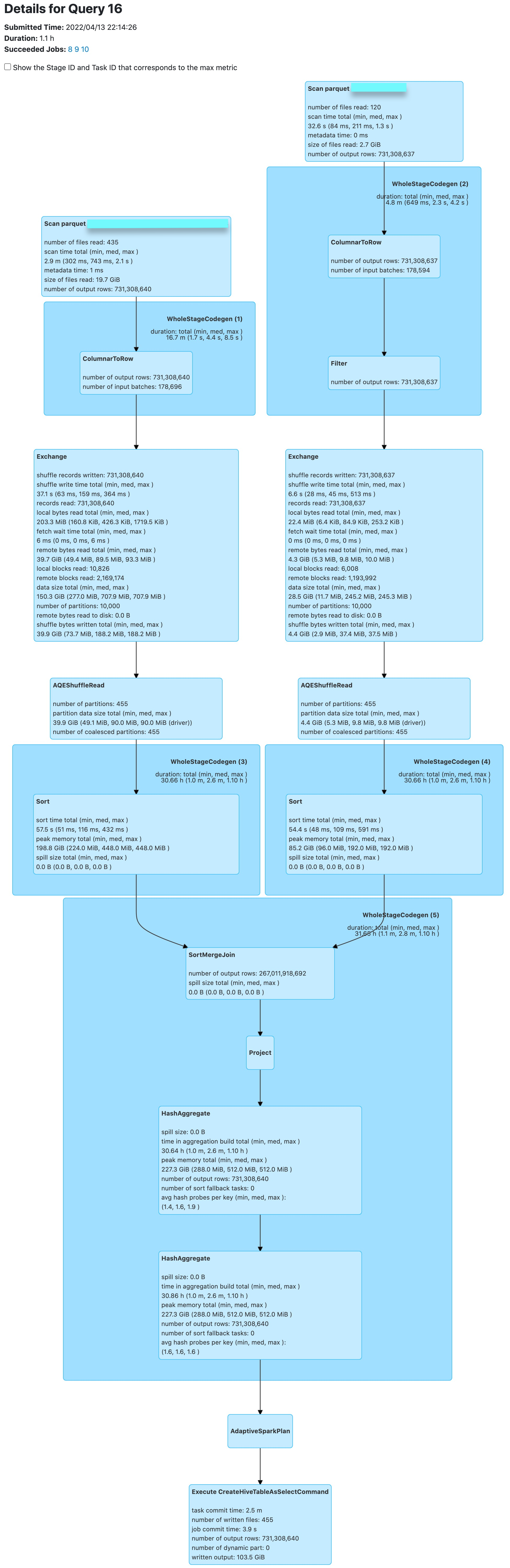
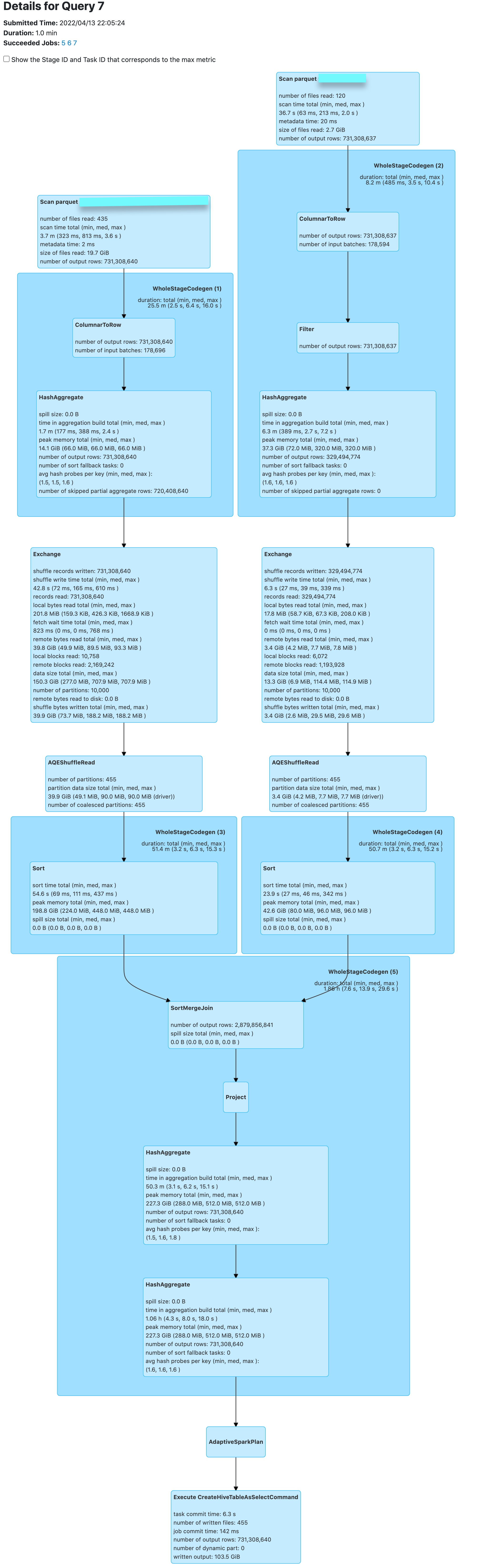
Here's a real case from production: Before | After -- | -- |  -- This is an automated message from the Apache Git Service. To respond to the message, please log on to GitHub and use the URL above to go to the specific comment. To unsubscribe, e-mail: [email protected] For queries about this service, please contact Infrastructure at: [email protected] --------------------------------------------------------------------- To unsubscribe, e-mail: [email protected] For additional commands, e-mail: [email protected]
