wangyum opened a new pull request, #36588:
URL: https://github.com/apache/spark/pull/36588
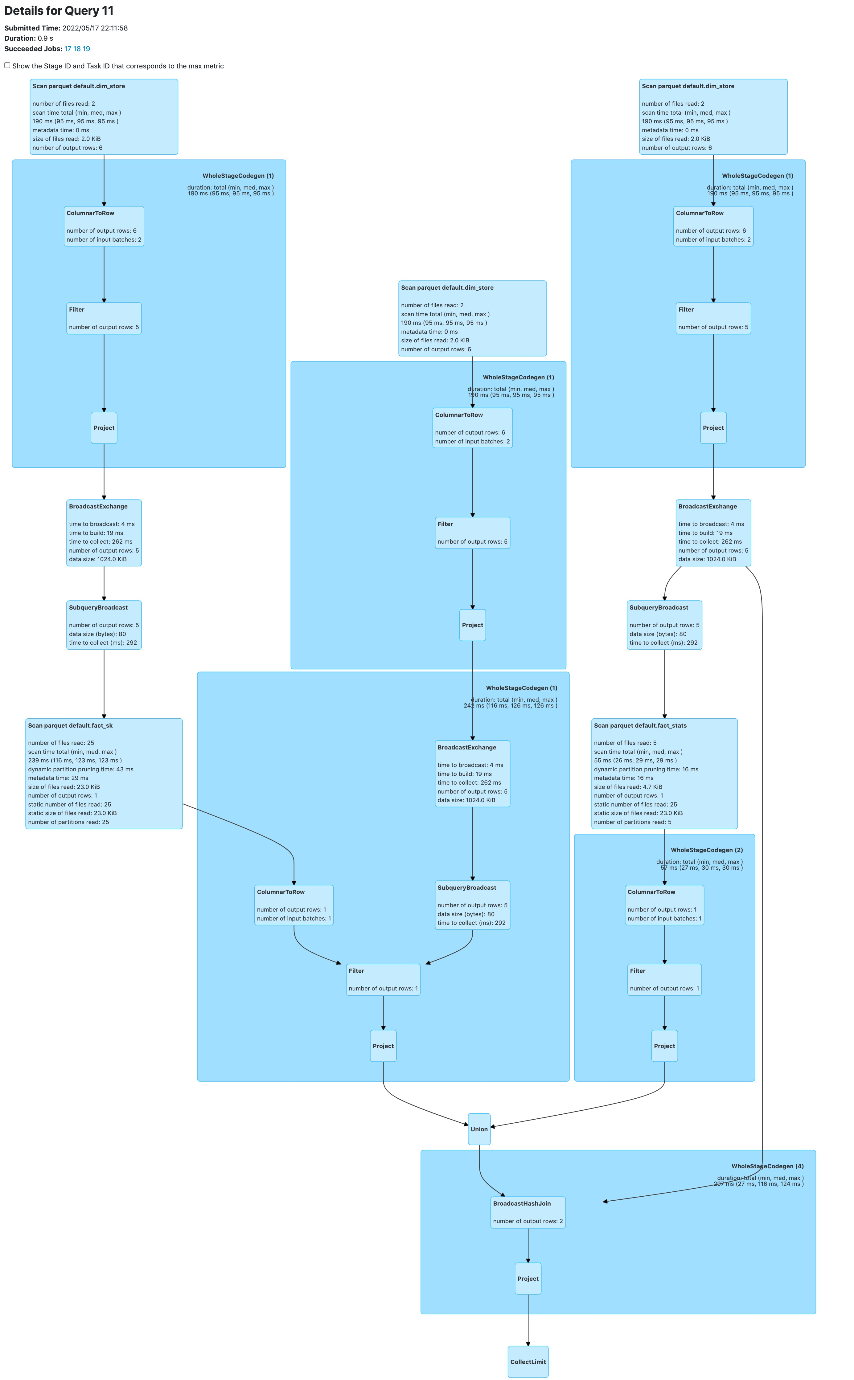
### What changes were proposed in this pull request?
Makes DPP support the pruning side has `Union`. For example:
```sql
SELECT f.store_id,
f.date_id,
s.state_province
FROM (SELECT 4 AS store_id,
date_id,
product_id
FROM fact_sk
WHERE date_id >= 1300
UNION ALL
SELECT store_id,
date_id,
product_id
FROM fact_stats
WHERE date_id <= 1000) f
JOIN dim_store s
ON f.store_id = s.store_id
WHERE s.country IN ('US', 'NL')
```
After this PR:

### Why are the changes needed?
Improve query performance.
### Does this PR introduce _any_ user-facing change?
No.
### How was this patch tested?
Unit test.
--
This is an automated message from the Apache Git Service.
To respond to the message, please log on to GitHub and use the
URL above to go to the specific comment.
To unsubscribe, e-mail: [email protected]
For queries about this service, please contact Infrastructure at:
[email protected]
---------------------------------------------------------------------
To unsubscribe, e-mail: [email protected]
For additional commands, e-mail: [email protected]