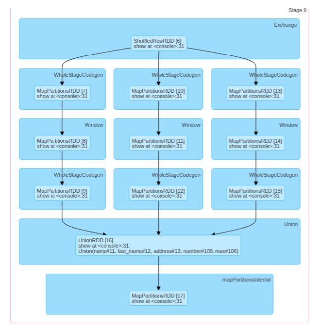
planga82 opened a new pull request #25319: [SPARK-28585][WebUI] Improve WebUI DAG information: Add extra info to rdd from spark plan URL: https://github.com/apache/spark/pull/25319 ## What changes were proposed in this pull request? The mainly improve that i want to achieve is to help developers to explore the DAG information in the Web UI in complex flows. Sometimes is very dificult to know what part of your spark plan corresponds to the DAG you are looking. This is an initial improvement only in one simple spark plan type (UnionExec). If you consider it a good idea, i want to extend it to other spark plans to improve the visualization iteratively. ## How was this patch tested? The changes are tested manually in the web UI with an active job and in the history server, and have unit test  
---------------------------------------------------------------- This is an automated message from the Apache Git Service. To respond to the message, please log on to GitHub and use the URL above to go to the specific comment. For queries about this service, please contact Infrastructure at: [email protected] With regards, Apache Git Services --------------------------------------------------------------------- To unsubscribe, e-mail: [email protected] For additional commands, e-mail: [email protected]
