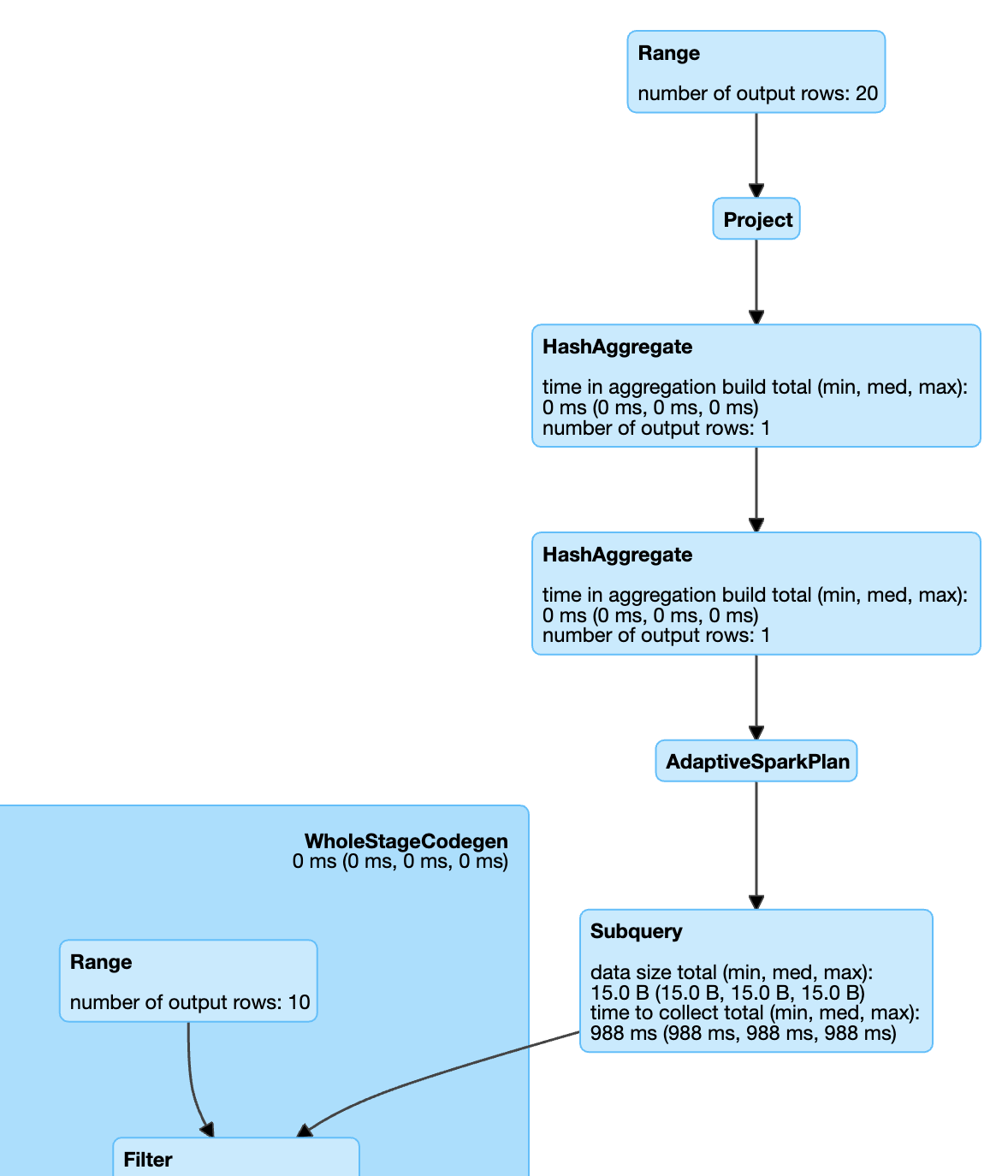
cloud-fan commented on issue #25308: [SPARK-28576][SQL] fix the dead lock issue when enable new adaptive execution URL: https://github.com/apache/spark/pull/25308#issuecomment-517576697 I tried #25316 (rebased to the latest master) myself, and the UI works: ``` scala> spark.conf.set("spark.sql.adaptive.enabled", "true") scala> spark.range(10).createTempView("v1") scala> spark.range(20).createTempView("v2") scala> sql("select id from v1 where id = (select count(*) from v2)").createTempView("v3") scala> sql("select max(id) from v3").collect res4: Array[org.apache.spark.sql.Row] = Array([null]) ```  Can you try with vanilla Spark instead of your fork and see if it works?
---------------------------------------------------------------- This is an automated message from the Apache Git Service. To respond to the message, please log on to GitHub and use the URL above to go to the specific comment. For queries about this service, please contact Infrastructure at: [email protected] With regards, Apache Git Services --------------------------------------------------------------------- To unsubscribe, e-mail: [email protected] For additional commands, e-mail: [email protected]
